CCRC信息安全服务资质
发布时间:2022-04-25 09:41:32

一、资质概念
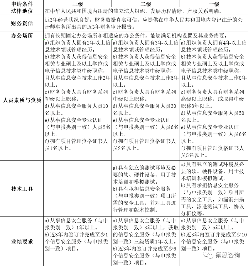
信息安全服务资质是对信息系统安全服务的提供者的技术、资源、法律、管理等方面的资质和能力,以及其稳定性、可靠性进行评估,并依据公开的标准和程序,对其安全服务保障能力进行认证的过程。信息安全服务资质级别分为一级、二级、三级,其中一级最高,三级最低。资质级别是衡量服务提供者服务能力的尺度。2、是需方选择的依据,可以提高需方对服务商的信任度;信息系统安全集成服务是指从事计算机应用系统工程和网络系统工程的安全需求界定、安全设计、建设实施、安全保证的活动。安全集成服务提供方的服务能力主要从以下四个方面体现:基本资格、服务管理能力、服务技术能力和服务过程能力;服务人员的能力主要从掌握的知识、安全集成服务的经验等综合评定。通过技术设施安全评估,技术设施安全加固,安全漏洞补丁通告、安全事件响应以及信息安全运维咨询,协助组织的信息系统管理人员进行信息系统的安全运维工作,以发现并修复信息系统中所存在的安全隐患,降低安全隐患被非法利用的可能性,并在安全隐患被利用后及时加以响应。安全运维资质认证是对安全运维服务方的基本资格、管理能力、技术能力和安全运维过程能力等方面进行评价。信息安全风险评估是信息安全保障的基础性工作和重要环节,贯穿于网络和信息系统建设运行的全过程。风险评估服务提供方的服务能力主要从以下四个方面体现:基本资格、服务管理能力、服务技术能力和服务过程能力;服务人员的能力主要从掌握的知识、风险评估服务的经验等综合评定。信息安全应急处理服务是通过制定应急计划使得影响网络与信息系统安全的安全事件能够得到及时响应,并在安全事件一旦发生后进行标识、记录、分类和处理,直到受影响的业务恢复正常运行的过程。应急处理服务是保障业务连续性的重要手段之一,它涵盖了在安全事件发生后为了维持和恢复关键业务所进行的系列活动。信息安全应急处理服务资质认证是对应急处理服务提供方的基本资格、管理能力、技术能力和应急处理服务过程能力等方面进行评价。通过对软件开发过程的控制,将开发的软件存在的风险控制在可接受的水平。软件安全开发资质认证是对软件开发方的基本资格、管理能力、技术能力和软件安全过程能力等方面进行评价。信息系统灾难备份与恢复服务是将信息系统的数据、数据处理系统、网络系统、基础设施、专业技术支持能力和运行管理能力进行备份,并在灾难发生时,将信息系统从灾难造成的故障或瘫痪状态恢复到可正常运行状态,将其支持的业务功能从灾难造成的不正常状态恢复到可接受状态,而设计和提供的活动。一切劳动,一方面是人类劳动力在生理学意义上的耗费;就相同的或抽象的人类劳动这个属性来说,它形成商品价值。一切劳动,另一方面是人类劳动力在特殊的有一定目的的形式上的耗费;就具体的有用的劳动这个属性来说,他生产使用价值。网络安全审计是指网络安全审计机构对被审计方所属的计算机信息系统的安全性、可靠性和经济性进行检查、监督,通过获取审计证据并对其进行客观评价所开展的系统的、独立的、形成文件的活动。网络安全审计服务资质认证是对网络安全审计服务方的基本资格、管理能力、技术能力和网络安全审计过程能力等方面进行评价。对特定类别的信息安全服务,有具体的评价标准。例如,信息安全应急处理服务资质认证的依据是《网络与信息安全应急处理服务资质评估方法》(YD/T 1799-2008),信息安全风险评估服务资质认证的依据是《信息安全技术 信息安全风险评估规范》(GB/T 20984-2007)与《信息安全风险评估服务资质认证实施规则》(ISCCC-SV-002)。通用评价要求适用于风险评估、安全集成、应急处理、灾难备份与恢复、软件安全开发、安全运维等类别的信息安全服务认证评价,均分为三个级别。申请一级资质时,要求需要取得信息安全服务(与申报类别一致)二级资质1 年以上。(行业领头企业除外)。认证的基本环节:认证申请与受理—文档审核—现场审核—认证决定—年度监督审核。认证周期一般是10周,包括自申请被正式受理之日起至颁发认证证书时止所实际发生的时间,不包括由于申请单位准备或补充材料的时间。